跳到主要内容

2025年主流平台推荐算法全解析:打破信息茧房,掌握流量密码

· 阅读需 28 分钟

引言

随着算法主导内容分发成为主流,各大平台纷纷公开自身推荐机制,为创作者和用户提供更透明的规则。本文深入解析抖音、快手、微信视频号、小红书、B站等国内平台,以及YouTube、Twitter等国外平台的算法机制,帮助创作者掌握流量密码,让普通用户理解如何打破信息茧房。

# 本文目录:

- 2025年主流平台推荐算法全解析:打破信息茧房,掌握流量密码
- 引言
- 抖音:告别标签依赖的神经网络计算2
- 快手:去中心化的三重推荐策略
- 三大核心场景的算法差异
- 社交网络增强的推荐体系
- 普惠流量分发的战略优势
- 微信视频号:社交关系链驱动的推荐机制
- 社交关系链的核心作用
- 用户自主权的增强
- 小红书:一个公式决定你的曝光量
- CES算法:互动价值评分系统
- 搜索流量与推荐流量的双轮驱动
- 权重算法9个注意要点
- B站:多元互动数据与权重的双重驱动
- 安全算法:内容筛选第一关
- 推荐算法:互动+权重的双重机制
- 2025年最新调整
- 美团:从算法到人性化的转变
- 八项改进措施
- YouTube:满足用户体验的三大指标
- 内容优化关键点
- Twitter:社区挖掘与Real Graph技术
- 三大核心组件
- Real Graph与社区发现
- 各平台算法对比与启示
- 技术路线对比
- 用户控制权对比
- 共同趋势
- 创作者如何应对算法变化
- 通用策略
- 平台特化策略
- 用户如何打破信息茧房
- 未来发展趋势
- 结语

抖音:告别标签依赖的神经网络计算2

抖音近期公开的推荐算法显示,平台已不再依赖传统的内容或用户标签,而是通过一系列神经网络计算,直接预估每个用户对每条内容的行为概率。算法核心可简化为:

推荐优先级公式:综合预测用户行为概率 × 行为价值权重 = 视频推荐优先级

图片

这意味着,算法无需理解内容类型或语义,就能直接预测用户行为:

  • 神经网络预测用户行为:系统通过复杂的神经网络模型,直接预测互动行为(点赞、关注、分享、评论)的概率
  • 概率驱动推荐:算法挑选预测互动概率最高的内容推送给用户
  • 治理机制平衡:通过人工和机器审核多重机制,过滤不良内容,避免系统对内容理解缺失带来的安全问题

抖音官方特别强调,"算法不是强推手,只是识趣的红娘"—创作者走红最主要原因是用户的选择,算法只能预估用户行为,内容才是让用户产生互动的关键。

图片

快手:去中心化的三重推荐策略

快手作为短视频社交领域的先行者,其平台设计始终保持简洁的三个标签("关注"、"发现"和"同城"),却在算法推荐上构建了一套精密的系统。截至最新统计,快手拥有超过6亿注册用户、1.8亿月活用户,每日用户上传UGC视频高达1000万条。

三大核心场景的算法差异

快手的产品设计将算法推荐分为三个核心场景,分别对应用户不同的需求维度:

  1. "发现"页面:采用混合推荐策略

    • 协同过滤系统:通过用户历史观看行为分析用户兴趣
    • 内容过滤系统:推荐与用户喜欢内容相似的视频
    • 算法会优先展示红心数多的视频,但不完全按红心数排序,同时考虑内容新鲜度
  2. "关注"页面:基于时间维度的简洁展示

    • 按时间顺序展示已关注创作者的内容
    • 不添加额外干扰元素,确保用户注意力集中
    • 建立内容消费者和生产者间的持续纽带
  3. "同城"页面:位置信息驱动的推荐

    • 主要基于地理位置近远程度排序
    • 优先展示购买了头条和正在直播的用户
    • 增强用户在地理维度上的社交关系链

图片

社交网络增强的推荐体系

除了内容协同过滤和内容相似度推荐,快手还采用了社交网络增强的推荐策略:

  • 社会化过滤系统:根据用户在社交网络中的好友关系进行推荐
  • 关系链挖掘:通过微博、微信登录或手机通讯录关系,建立潜在的兴趣连接
  • 双向关系推理:"我关注的人关注的人"可能也是用户感兴趣的创作者

这种算法设计充分利用了用户的社交关系数据,提高了内容与用户的匹配度。快手不依赖显性标签系统,而是完全交由机器通过用户行为和内容特征进行自动分类,实现更精准的个性化推荐。

普惠流量分发的战略优势

快手的算法设计体现出明显的战略考量:

  1. 去中心化内容分发:不设置分类、不按固定规则排序,避免人工干预导致的马太效应
  2. 平等曝光机会:算法设计确保各类内容创作者都有获得曝光的机会
  3. 小众内容生态:有助于培养拥有适度规模粉丝的创作者群体,保持平台自我造血能力
  4. 真实性优先:符合"记录生活"的产品定位,展示真实而不刻意的原生内容

快手CEO宿华曾表示:"做产品就是希望用户不要感知快手的存在,而是感知这个世界的存在。"这种理念体现在算法设计上,就是尽可能减少平台干预,让内容与用户自然连接。

图片

微信视频号:社交关系链驱动的推荐机制

微信珊瑚安全近日公开了视频号算法推荐机制,强调通过算法透明度公示、社交好友推荐强化及用户自主调节功能,打破"信息茧房",推动内容分发的多样性与公平性。

社交关系链的核心作用

社交关系链成为算法升级的核心要素:

  • "朋友❤️"标签页:集中展示好友推荐内容
  • 优化排序规则:当某一内容被多位好友推荐时,其曝光优先级显著提升
  • "朋友今天都在看"功能:快速获取社交圈热门视频

官方强调,这一机制利用社交信任链传递优质内容,同时避免过度依赖单一算法导致的同质化问题。

用户自主权的增强

为应对个性化推荐可能引发的信息窄化:

  • "关闭个性化推荐"选项:用户关闭后,平台将仅按内容热度和社交关系展示视频
  • 投诉流程简化:用户可直接在账号主页或视频页面提交投诉

这一升级被视为微信应对内容平台普遍存在的算法争议的重要举措,通过强化社交推荐权重,平台试图弱化算法绝对主导地位。

小红书:一个公式决定你的曝光量

小红书作为当下流行的"种草"平台,其推荐算法对内容创作者和品牌营销影响重大。平台分发机制主要分为搜索流量和推荐流量两大部分。

CES算法:互动价值评分系统

小红书内容推荐核心是CES算法(Community Engagement Score):

CES = 点赞1分 + 收藏1分 + 转发4分 + 评论4分 + 关注8分

这个算法自2017年开始使用,如今平台更侧重以下几项:

  • 点击率
  • 互动率
  • 完播率
  • 互动值

搜索流量与推荐流量的双轮驱动

小红书的流量分配呈现"购物指南"属性和去中心化推荐机制,用户路径通常是:

搜索关键词→浏览推荐页→成交

超过65%的流量来源于搜索,因此关键词优化至关重要:

  1. 标题优化:作为官方识别内容属性的重要指标
  2. 关键词布局:在标题、正文、话题、评论等位置合理布局关键词
  3. 避免堆砌:过度堆砌关键词会被系统判定为广告,账号会被降权

权重算法9个注意要点

  1. 原创度:小红书极为重视原创内容,原创度低于60%会大幅降低权重
  2. 转化率:权重关系为:转发>评论>收藏>点赞
  3. 标签:添加正确标签可增加流量曝光
  4. 话题:话题决定了后期搜索流量的索引情况

图片

B站:多元互动数据与权重的双重驱动

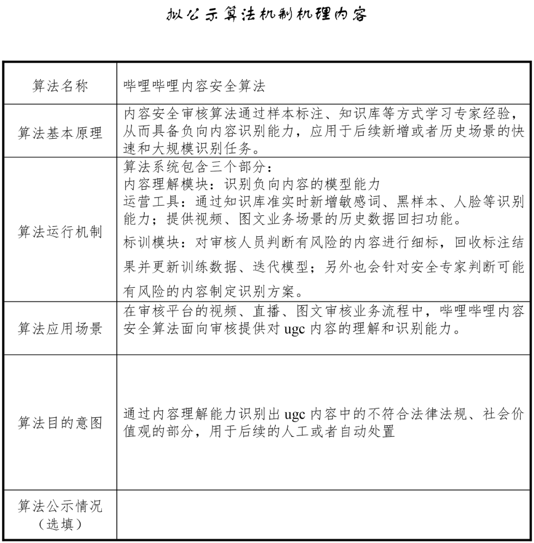
B站(哔哩哔哩)作为"中国版YouTube",近年来流量和用户快速增长,内容也向多元化方向发展。据2023年5月B站官方公开的算法报告,其推荐系统可分为安全算法和推荐算法两个核心部分。

安全算法:内容筛选第一关

安全算法是内容进入推荐池的前提,主要包含三个部分:

  1. 内容理解模块:负责内容识别的模型,自动鉴别内容是否符合平台规范
  2. 运营工具:便于平台维护的系统,例如批量识别和屏蔽某些特定内容
  3. 训练模块:通过持续数据提升算法精准度,使安全算法不断完善

图片

推荐算法:互动+权重的双重机制

B站推荐算法的核心在于多元互动数据和权重的结合:

  1. 互动数据评估

    • 正向因素:播放量、点赞、投币、收藏、关注以及分享
    • 负向因素:点踩、不感兴趣等负反馈
  2. 加权排序机制

    • 对内容进行综合排序,但不直接展示
    • 经过去重、打散等处理环节,最终输出排序并呈现给用户

B站的内容排序采用复杂的加权公式,同时考虑作品权重账号权重

最终排序权重 = 作品权重 × 0.8 + 账号权重 × 0.2

图片

这一机制意味着:创作者不仅需要制作高质量内容获取良好互动,还需要提升自身账号权重,以获得算法的双重加持。

2025年最新调整

根据B站2025年1月的平台公告,为避免信息茧房和同质化推送问题,B站推出了三项新的治理措施:

  1. 提高用户自主选择权:在用户反馈面板新增"此类内容过多"和"推荐过"的反馈理由
  2. 负反馈优化:允许用户通过负反馈来降低某类内容的展现密度
  3. 多样性推荐增强:改善算法以提供更多元化的内容展示

美团:从算法到人性化的转变

美团近期宣布采取八项举措推进算法导向正确,标志着平台从纯机械算法向人性化服务的重要转变。

八项改进措施

  1. 推进算法公开常态化:设立算法公示专区,增加透明度
  2. 建立更开放的算法沟通机制:持续与各界沟通算法原理
  3. 完善骑手防疲劳机制:全面落地"弹窗提醒和强制下线结合"的防疲劳措施
  4. 改善骑手激励机制:逐步取消骑手超时扣款,推动从负向处罚向正向激励转变
  5. 加强骑手行为规范与安全引导
  6. 加大研发投入
  7. 改善骑手工作体验
  8. 积极解决痛点矛盾

值得注意的是,美团将在2025年底前逐步取消骑手超时扣款,通过引入培训、积分制等替代方案,推动从负向处罚向正向激励的转变。

这一变化代表着服务型算法走向"以人为本"的重要尝试,为算法在实体经济中的应用提供了新思路。

YouTube:满足用户体验的三大指标

2025年YouTube算法更新后,不再主动"推送"视频,而是根据用户的行为和喜好"拉取"内容。这意味着视频的推荐完全取决于观众行为,主要通过三个关键指标评估:

  1. 点击率(CTR):有吸引力的标题和缩略图会吸引更多点击
  2. 观看时长:用户在视频上停留的时间越长,说明内容越优质
  3. 用户互动:点赞、评论、分享、订阅等行为显示内容的相关性和吸引力

YouTube的2025年算法基于实时数据反馈,动态优化视频的推荐权重与排序逻辑,通过深度挖掘用户偏好,实现内容与观看需求的精准适配。

内容优化关键点

1. 封面优化策略:

  • 高对比度:用亮色背景+大字,强烈的颜色对比,让封面更吸睛
  • 人脸识别原理:具有情绪的人脸和场景,能激发观众好奇心
  • 风格一致:保持统一的色调和风格,形成记忆点

2. 标题优化策略:

  • 植入矛盾元素:创造强烈对比和反差,刺激认知
  • 数据化表达:具体数字+明确结果,建立即时信任感
  • 设置悬念:制造信息缺口,激发好奇心
  • 精准定位受众:使用特定人群关键词,提高目标用户点击率
  • 情绪触发词:使用触发强烈情绪的词汇,引发共鸣

3. 提升观看时长:

  • 钩子-价值-行动结构:前15秒设置悬念钩子,利用章节标记功能设置剧情锚点,结尾设置订阅触发点
  • 每3分钟设置问题提升23%留存率

4. 关键词优化:

  • 核心词:搜索量>10万
  • 长尾词:竞争度<40
  • 语义关联词:利用Google NLP工具挖掘

图片

Twitter:社区挖掘与Real Graph技术

马斯克开源的Twitter推荐算法揭示了该平台如何从每天5亿条推文中进行内容推荐。

三大核心组件

Twitter的推荐系统由三大部分构成:

  1. 候选源:从不同的推荐源获取最好的推文
  2. 排名模型:使用机器学习模型对每条推文进行排名
  3. 过滤机制:应用heuristics和filters,过滤已屏蔽用户、NSFW内容和已看到的推文

Real Graph与社区发现

Twitter推荐的两大技术创新:

  1. Real Graph:预测两个用户之间的互动可能性。用户和推文作者之间的Real Graph分数越高,就会包括更多他们的推文。

  2. SimClusters:使用自定义矩阵分解算法发现由一群有影响力的用户锚定的社区(14.5万个社区,每三周更新一次)。用户和推文在社区空间中表示,可以属于多个社区。

图片

Twitter还承诺每24-48小时更新一次基于用户建议的推荐算法,进一步提高算法对用户偏好的适应性。

各平台算法对比与启示

技术路线对比

平台核心技术关键指标特色机制
抖音神经网络直接预测互动行为概率、点赞转化率告别标签依赖、行为预测
快手三重场景差异化算法红心数、互动行为、地理位置去中心化分发、社交网络增强
视频号社交关系链算法好友推荐权重、互动行为"朋友❤️"、社交信任链
小红书CES算法转发、评论、收藏、点赞权重算法9个注意点
B站双层筛选+加权算法多元互动、账号权重、内容权重正负向互动综合评估、去重打散
美团服务算法完成率、安全指标防疲劳机制、正向激励
YouTube行为预测模型点击率、观看时长、互动度章节锚点、钩子-价值-行动结构
TwitterReal Graph、SimClusters用户互动可能性、社区关联度社区挖掘、影响力锚定

用户控制权对比

南财合规科技研究院的平台测评发现,各大平台在用户控制权方面存在明显差异:

平台算法可解释性用户自主调节防沉迷措施
微博有简略解释(好友关注/点赞原因)长按内容显示标签管理,无统一页面仅青少年模式
B站长按显示不感兴趣标签长按内容显示标签管理,无统一页面独立时间管理功能
小红书无明确解释有统一标签管理页面(约100种标签)仅青少年模式
抖音无明确解释有统一标签管理页面,但入口隐藏很深独立时间管理功能
快手无明确解释有统一标签管理页面,入口在侧边栏仅青少年模式
视频号社交属性解释可关闭个性化推荐仅青少年模式

值得注意的是,所有平台的个性化推荐开关都需要至少经过四次操作才能找到,且个性化内容推荐和个性化广告推荐需要分开关闭,这在一定程度上增加了用户调整算法的难度。

共同趋势

  1. 算法透明化:各平台纷纷公开算法机制,增加透明度
  2. 用户自主权增强:提供更多选择权和自主调节功能,但入口设计仍有优化空间
  3. 从标签到行为:算法从依赖标签向直接预测行为转变
  4. 社交关系重视:利用用户社交网络增强推荐精准度
  5. 多元价值平衡:在效率与人文关怀间寻求平衡
  6. 算法成瘾关注:研究表明,平台通过"间歇性内容奖励"(类似老虎机机制)提高用户黏性
  7. 监管推动改革:2024年底的"清朗·网络平台算法典型问题治理"专项行动推动各平台积极完善算法机制

创作者如何应对算法变化

通用策略

  1. 内容质量为王:无论什么平台,高质量内容始终是核心竞争力
  2. 了解平台特性:针对不同平台的算法特点优化内容形式
  3. 数据驱动优化:密切关注互动指标,持续改进内容策略
  4. 用户需求为本:聚焦解决目标受众的真实问题
  5. 建立独特风格:差异化内容更容易在算法推荐中脱颖而出

平台特化策略

  1. 抖音:专注提高互动转化率,关注用户行为预测
  2. 快手:精准定位垂直领域,保持内容真实性,注重同城互动和社交关系传播
  3. 视频号:充分利用社交关系链,鼓励粉丝分享互动
  4. 小红书:提高原创度,强化内容质量,科学布局关键词
  5. B站:注重多元互动数据(点赞、投币、收藏、分享),同时提升账号权重,避免负向反馈
  6. YouTube:优化封面和标题,设计15秒钩子,利用章节功能
  7. Twitter:找准自己的社区定位,增强用户互动性

用户如何打破信息茧房

  1. 主动多样化:有意识地关注不同类型的内容和创作者
  2. 调整推荐设置:利用平台提供的个性化设置,调整推荐偏好
  3. 定期"信息清洁":清除浏览历史,重置算法推荐
  4. 跨平台获取信息:不要局限于单一平台的信息源
  5. 关注社交推荐:利用社交网络获取更多元的内容推荐

未来发展趋势

  1. 算法伦理与责任:更多平台将关注算法的社会责任和伦理影响
  2. 用户自主权继续增强:提供更精细的推荐控制选项
  3. 跨平台数据协同:同一生态内不同产品间的数据和算法协同
  4. AI与人工判断结合:结合大模型技术和人工判断提高算法质量
  5. 监管与自律并行:算法监管与平台自律将共同推动行业健康发展

结语

随着算法驱动的内容分发成为主流,了解各平台推荐机制的工作原理对创作者和用户同样重要。通过掌握这些"流量密码",创作者可以更有效地传播内容,用户也能获得更多元、更符合个人需求的信息。在算法与人类互动的未来,保持算法的透明度和用户的自主选择权,将是实现价值共赢的关键。

注:本文基于2025年各平台公开的算法信息整理,具体实施可能随平台调整而变化。


本文 100% 由 AI 整理完成,请注意甄别。